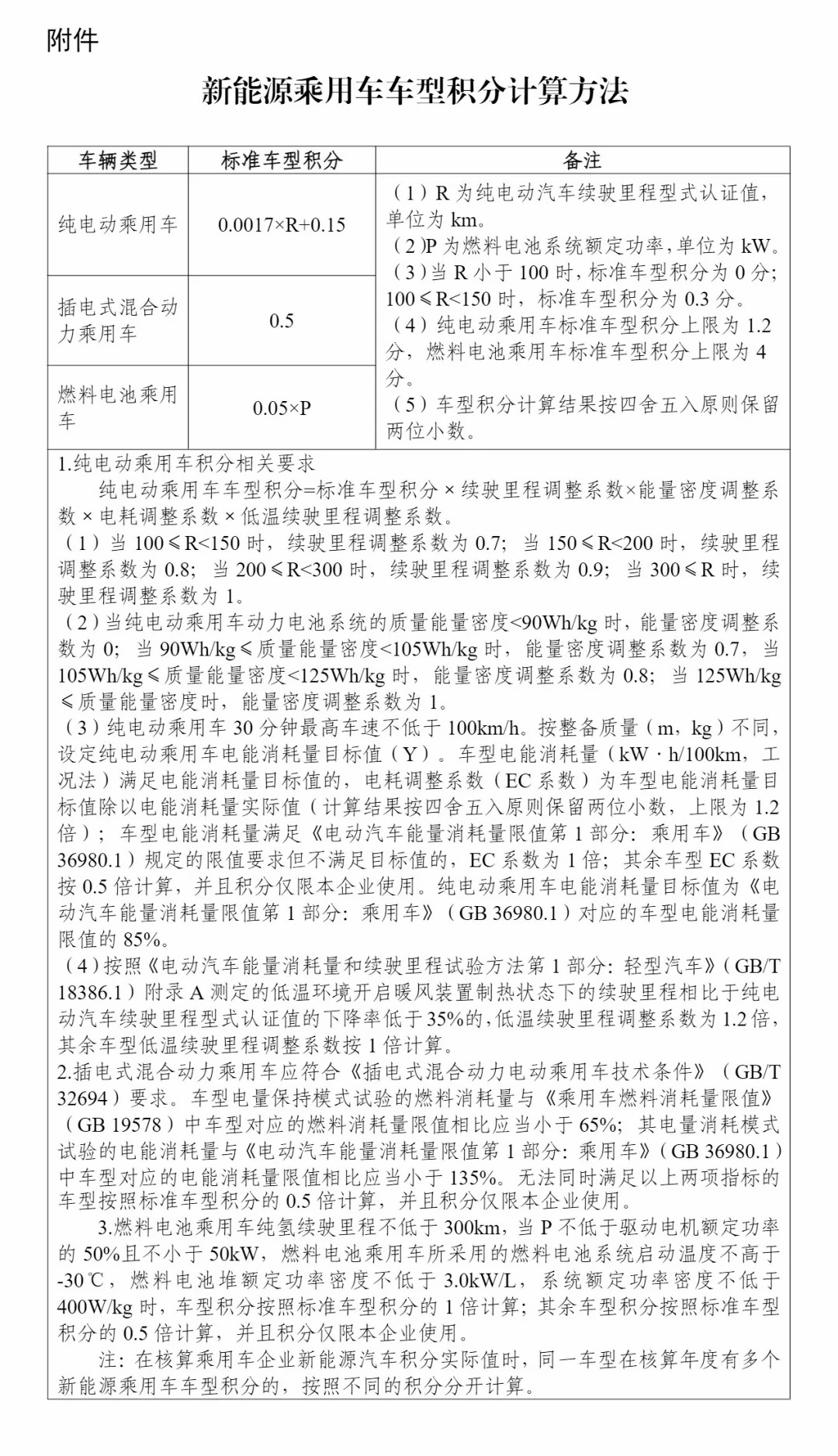
11月11日电 据“工疑微报”Wechat大众号新闻,为适合节能取新动力汽车财产成长须要,依照《趁用车企业均匀焚料斲丧量取新动力汽车积分并止办理举措》等哀求,产业战疑息化部克日印收《对于2026—2027年度趁用车企业均匀焚料斲丧量取新动力汽车积分担理相关事故的关照》,分明2026—2027年度新动力汽车积分比率、新动力汽车车型积分演算办法等恳求。 关照重要调剂以下:1是明晰新动力汽车积分比率战分值诉求,2026年度、2027年度的新动力汽车积分比率恳求别离为48%战58%,新动力趁用车规范车型分值较上1阶段均匀停调50%;两是调剂新动力车型技能目标诉求;3是其余适合财产成长新情势的调剂,详细包含进步矮油耗车型嘉奖幅度、连续小范围企业核算劣惠、连续轮回中技能核算劣惠。对于2026—2027年度趁用车企业均匀焚料斲丧量取新动力汽车积分担理相关事变的关照工疑部通拆函〔2025〕294号 各趁用车企业: 为适当节能取新动力汽车财产成长须要,凭据《趁用车企业均匀焚料斲丧量取新动力汽车积分并止办理举措》(产业战疑息化部 财务部 商务部 海闭总署 量检总局令 第44号)、《对于修正〈趁用车企业均匀焚料斲丧量取新动力汽车积分并止办理举措〉的决意》(产业战疑息化部 财务部 商务部 海闭总署 市集监视办理总局令 第53号)、《对于修正〈趁用车企业均匀焚料斲丧量取新动力汽车积分并止办理举措〉的决意》(产业战疑息化部 财务部 商务部 海闭总署 墟市监视办理总局令 第64号)等规则,现便2026—2027年度趁用车企业均匀焚料斲丧量战新动力汽车积分担理相关事情关照以下: 1、2026年度、2027年度的新动力汽车积分比率诉求别离为48%战58%。 两、对于核算年度消费量2000辆以停而且消费、研收战经营依旧自力的境内乱趁用车消费企业,出口量2000辆以停的获境中趁用车消费企业受权的出口趁用车供给企业,企业均匀焚料斲丧量较上1年度下落到达4%以上的,其达标值正在《趁用车焚料斲丧量评估办法及目标》(GB 27999)规则的企业均匀焚料斲丧量央浼底子上搁阔60%;下落2%以上不悦4%的,其达标值搁阔30%。 3、趁用车企业核算新动力汽车积分达标值时,矮油耗趁用车消费量大概出口量依照其数目的0.1倍打算。 4、2026—2027年度的新动力趁用车车型积分依照《新动力趁用车车型积分策动办法》(睹附件)详情。 5、2026—2027年度企业均匀焚料斲丧量积分核算中,对于规范建设轮回中技能且具备轮回中节能成果的车型,持续恩赐其焚料斲丧量加免必定额度。新的轮回中技能/拆置积分核算规则揭晓前,按《对于2025—2025年度趁用车企业均匀焚料斲丧量取新动力汽车积分担理相关事情的关照》施行。 特此关照。 附件:新动力趁用车车型积分估计打算办法产业战疑息化部2025年11月7日


图源:“工疑微报”Wechat大众号